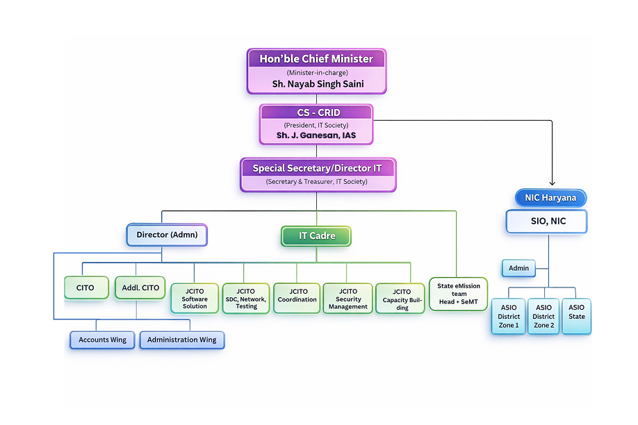
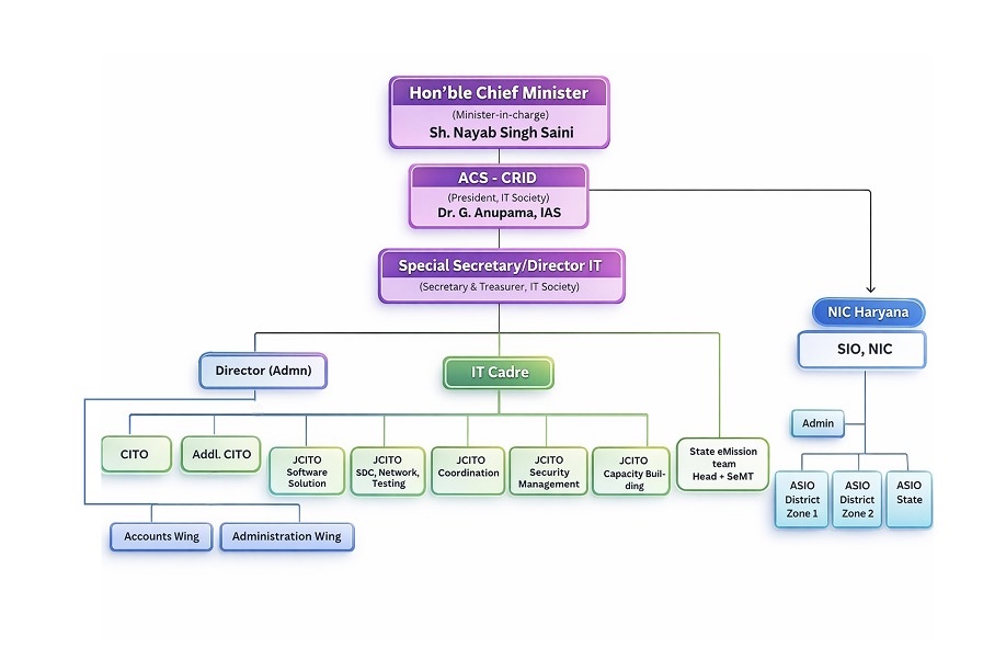
Organisation Chart
- Hon’ble Chief Minister
- Sh. Nayab Singh Saini
- ACS – CRID
- Dr. G. Anupama, IAS
- Special Secretary / Director IT
- Director (Admin)
- Accounts Wing
- Administration Wing
- IT Cadre
- CITO
- Addl. CITO
- JCITO – Software Solution
- JCITO – SDC, Network & Testing
- JCITO – Coordination
- JCITO – Security Management
- JCITO – Capacity Building
- State eMission Team
- Head – SeMT
- Director (Admin)
- NIC Haryana
- SIO, NIC
- Admin
- ASIO – District Zone 1
- ASIO – District Zone 2
- ASIO – State
- SIO, NIC
